Powrót do Arkuszy

2025 VI (f.2023)

ID: 2018

2025 VI (f.2023). Zadanie 1.
Dwa pierwiastki oznaczone umownie literami A i X należą do jednego bloku konfiguracyjnego. Pierwiastek A leży w drugim okresie układu okresowego pierwiastków, a pierwiastek X – w trzecim. Wiadomo, że w stanie podstawowym:
• atomy obu tych pierwiastków mają po jednym niesparowanym elektronie
• liczba elektronów walencyjnych atomu X jest większa niż liczba elektronów walencyjnych atomu A.
Zadanie 1.1. (0–1)
Uzupełnij tabelę. Wpisz symbol pierwiastka A i symbol pierwiastka X oraz symbol bloku konfiguracyjnego, do którego należą te pierwiastki.

  Symbol pierwiastka Symbol bloku konfiguracyjnego
Pierwiastek A    
Pierwiastek X  

Zadanie 1.2. (0–1)
Uzupełnij tabelę. Wpisz wartości liczb kwantowych: głównej i pobocznej, które opisują stan kwantowy niesparowanego elektronu atomu X w stanie podstawowym.

  Liczby kwantowe
główna liczba kwantowa n poboczna liczba kwantowa l
Wartości liczb kwantowych    

Rozwiązanie tylko dla zalogowanych


ID: 2019

2025 VI (f.2023) Zadanie 2. (0–1)
W wyniku wzbudzenia elektronowego atomu fosforu jeden z elektronów sparowanych powłoki walencyjnej został przeniesiony na pustą podpowłokę o wyższej energii w tej samej powłoce elektronowej.
Napisz pełną konfigurację elektronową atomu fosforu w opisanym stanie wzbudzonym. Zastosuj zapis konfiguracji elektronowej z uwzględnieniem podpowłok.
............................


Rozwiązanie tylko dla zalogowanych


ID: 2040

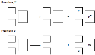
2025 VI (f.2023) Zadanie 3. (0–2)
Jądro atomowe izotopu pewnego pierwiastka zawiera 126 neutronów. Stosunek liczby masowej tego izotopu do liczby atomowej wynosi 2,5. Opisany izotop występuje w jednym z naturalnych szeregów promieniotwórczych − powstaje w wyniku przemiany β, a ulega  przemianie α.

Napisz równanie przemiany β, której produktem jest opisany izotop, oraz równanie przemiany α, której ten izotop ulega. Uzupełnij wszystkie pola odpowiednimi symbolami i wartościami liczbowymi.
przemiana alfa i beta minus

 


Rozwiązanie tylko dla zalogowanych


ID: 2042

2025 VI (f.2023)  Zadanie 4. (0–2)
Poniżej przedstawiono wzór opisujący jedną ze struktur elektronowych cząsteczki N2O.
wiązania N2O matura chemia
Uzupełnij tabelę. Określ typ hybrydyzacji orbitali walencyjnych atomu centralnego azotu (sp, sp2, sp3) i kształt cząsteczki (liniowa, kątowa) oraz wpisz, ile wiązań σ i π występuje w cząsteczce N2O o przedstawionej strukturze.

Typ hybrydyzacji Kształt cząsteczki Liczba
wiązań σ wiązań π
       

 


Rozwiązanie tylko dla zalogowanych


ID: 2656

2025 VI (f.2023) Zadanie 5. (0–2)
Ciała stałe można podzielić na krystaliczne i na bezpostaciowe. Kryształy klasyfikuje się ze względu na rodzaj oddziaływań między tworzącymi je drobinami.
Poniżej wymieniono nazwy substancji tworzących kryształy w stałym stanie skupienia.
jod  diament  tlenek sodu  magnez  woda (lód)
Spośród podanych substancji wybierz wszystkie tworzące kryształy jonowe, kryształy kowalencyjne lub kryształy molekularne. Wpisz ich nazwy w odpowiednie pola tabeli.

Kryształy
jonowe kowalencyjne molekularne
     



 


Rozwiązanie tylko dla zalogowanych


ID: 2660

2025 VI (f.2023)  Informacja do zadań 6.–8.
W poniższej tabeli podano wartości entalpii (w temperaturze 298 K) trzech przemian:
1. syntezy tlenku azotu(II)     2. syntezy tlenku azotu(IV)     3. syntezy amoniaku.

Przemiana Równanie przemiany ΔHo, kJ
1. N2 (g) + O2 (g) ⇄ 2NO (g) +182,52
2. 2NO (g) + O2 (g) ⇄ 2NO2 (g) –114,14
3. N2 (g) + 3H2 (g) ⇄ 2NH3 (g) –91,88

Na podstawie: W. Mizerski, Tablice chemiczne, Warszawa 2013.

Zadanie 6. (0–2)
W celu wyznaczenia równania kinetycznego przemiany 2. przeprowadzono w temperaturze T doświadczenia I–III. Wartości stężeń początkowych obu substratów oraz odpowiadające im wartości szybkości początkowych zestawiono w tabeli.

  Stężenie początkowe, mol ∙ dm–3 Szybkość początkowa, mol∙dm–3∙s–1
NO O2
I 0,012 0,020 0,102
II 0,024 0,020 0,408
III 0,024 0,040 0,816

Na podstawie: L. Jones, P. Atkins, Chemia ogólna, Warszawa 2006.

a) Na podstawie danych z tabeli uzupełnij równanie kinetyczne opisanej przemiany. Wpisz wartości wykładników w wyznaczone miejsca.
równanie kinetyczne zadania maturalne chemia

b) Spośród podanych odpowiedzi wybierz poprawną wartość stałej szybkości reakcji k w temperaturze T oraz właściwą jednostkę. Zaznacz A, B albo C oraz 1, 2 albo 3.

A. 3,5∙103    1. dm6∙mol–2∙s–1
B. 3,5∙104    2. dm3∙mol–1∙s–1
C. 3,5∙105    3. dm–6∙mol–2∙s–1

   


 

 


Rozwiązanie tylko dla zalogowanych


ID: 2662

2025 VI (f.2023) Zadanie 9. (0–1)
Tlenek azotu(II) można katalitycznie zredukować do azotu za pomocą amoniaku i przy udziale tlenu.

Napisz równanie opisanej redukcji tlenku azotu(II),w której stosunek molowy tlenku azotu(II) do tlenu wynosi nNO : nO2 = 4 ∶ 1.
………………………


Rozwiązanie tylko dla zalogowanych


ID: 2667

2025 VI (f.2023) Zadanie 10.
Przeprowadzono doświadczenie, w którym na stały tlenek manganu(IV) podziałano gorącym kwasem solnym. Wydzielający się chlor wprowadzono do probówki, w której znajdował się wodny roztwór pewnej soli. Przebieg doświadczenia zilustrowano na schemacie.

Do tak powstałego roztworu po ściance probówki wprowadzono chloroform – wygląd zawartości probówki przedstawiono na zdjęciu 1. Następnie dokładnie wymieszano jej zawartość i pozostawiono do rozdzielenia warstw (zdjęcie 2.).

Zadanie 10.1. (0–2)
Opisane doświadczenie przeprowadzono z udziałem pewnej soli, której wzoru nie podano na schemacie.
Spośród wymienionych poniżej soli wybierz wzór tej, której wodny roztwór został użyty w tym doświadczeniu. Napisz jej nazwę systematyczną i uzupełnij zdanie. Zaznacz jedną odpowiedź spośród podanych w każdym nawiasie.
NaF   NaBr   NaI

Nazwa systematyczna soli: ………………………

Przebieg doświadczenia wskazuje, że wolny chlor jest (silniejszym / słabszym) utleniaczem niż wolny (fluor / brom / jod).

Zadanie 10.2. (0–2)
Napisz w formie jonowej skróconej równania reakcji zachodzących podczas przebiegu doświadczenia:
• w kolbie
• w probówce.

Równanie reakcji zachodzącej w kolbie: ........................………..
Równanie reakcji zachodzącej w probówce: ..................………..


Rozwiązanie tylko dla zalogowanych


ID: 2669

2025 VI (f.2023) Zadanie 11. (0–2)
W 250 g wodnego roztworu NaOH o stężeniu 2,0 % rozpuszczono 9,0 g stałej mieszaniny NaOH i KOH, w której stosunek molowy tych wodorotlenków wynosił nNaOH : nKOH=3∶1.

Oblicz, jaki procent masy otrzymanego roztworu stanowi masa NaOH. Przyjmij, że M NaOH = 40g·mol−1, M KOH = 56g·mol−1. Wynik podaj w zaokrągleniu do jednego miejsca po przecinku.


Rozwiązanie tylko dla zalogowanych


ID: 2670

2025 VI (f.2023) Zadanie 12. (0–1)
Do zlewki zawierającej 100 cm3 wody destylowanej o temperaturze 25 °C dodano chlorek srebra(I). Po pewnym czasie w zlewce powstał nasycony roztwór chlorku srebra(I), czyli ustalił się stan równowagi między osadem a roztworem. Następnie w zlewce rozpuszczono pewną ilość chlorku potasu, która w tej objętości roztworu uległa całkowitemu rozpuszczeniu. Opisane doświadczenie przedstawiono na schemacie:

Rozstrzygnij, czy w wyniku dodania chlorku potasu do otrzymanej mieszaniny masa osadu w zlewce zwiększyła się, zmniejszyła się, czy też nie uległa zmianie. Odpowiedź uzasadnij. W uzasadnieniu odwołaj się do procesu równowagowego w roztworze.

Rozstrzygnięcie: ......................................................................................................................
Uzasadnienie: ..........................................................................................................................


Rozwiązanie tylko dla zalogowanych


ID: 2672

2025 VI (f.2023) Informacja do zadań 13.–15.
Badano reakcje pewnej próbki metalicznego chromu z kwasem solnym w różnych warunkach. Przebieg doświadczenia zilustrowano na schemacie:

W probówce 1. użyto odtlenionego kwasu solnego, czyli takiego, w którym praktycznie nie ma rozpuszczonego tlenu. Dodatkowo na powierzchni roztworu umieszczono warstwę oleju. W takich warunkach chrom reaguje zgodnie z równaniem: Cr + 2H+→ Cr2+ +  H2  
Na zdjęciach pokazano roztwory otrzymane w probówkach 1. i 2.

Zadanie 13. (0–2)
Po całkowitym roztworzeniu chromu w probówce 1. usunięto warstwę oleju i zaobserwowano, że roztwór stopniowo zmieniał barwę, aż uzyskał kolor taki sam jak kolor roztworu w probówce 2. Podczas stopniowej zmiany barwy nie obserwowano wydzielania gazu.
Uzupełnij równanie reakcji. Napisz:
• wzór brakującego reagenta
• odpowiednie współczynniki stechiometryczne.
….. Cr2+ + ….. ….. + ….. H+ → ….. Cr3+ + ….. H2O

Zadanie 14. (0–1)
Procesy utleniania i redukcji zachodzące w probówce 2. można w uproszczeniu opisać równaniami:
równanie procesu redukcji: 6H+ + O2 + 6e → H2 + 2H2O
równanie procesu utleniania: Cr → Cr3+ + 3e  
Napisz w formie jonowej skróconej sumaryczne równanie reakcji zachodzącej w probówce 2.
.........................

 


Rozwiązanie tylko dla zalogowanych


ID: 2673

2025 VI (f.2023) Zadanie 15. (0–1)
Do probówki zawierającej wodny roztwór chlorku chromu(III) dodano w nadmiarze wodny roztwór wodorotlenku sodu i otrzymano klarowny roztwór. Następnie do tego roztworu wprowadzono wodny roztwór nadtlenku wodoru.
Na którym zdjęciu przedstawiono wygląd zawartości probówki po zakończeniu opisanego doświadczenia? Zaznacz literę A, B, C albo D.
zadania z probówkami


Rozwiązanie tylko dla zalogowanych


ID: 2674

2025 VI (f.2023) Zadanie 16. (0–3)
Mosiądze to stopy miedzi i cynku, w których zawartość cynku stanowi do 40 % masy stopu. Brąz cynowy to stop miedzi i cyny, w którym masa cyny nie przekracza 20 %.
Na podstawie: W. Mizerski, Tablice chemiczne, Warszawa 2013.
W celu identyfikacji pewnego stopu miedzi poddano analizie jego próbkę o masie 3,712 g, którą roztworzono w kwasie azotowym(V). Otrzymany roztwór przeniesiono do kolby miarowej, uzupełniono wodą do 500 cm3 i wymieszano. Z tak otrzymanego roztworu pobrano pipetą 25,0 cm3, wprowadzono do kolby i dodano nadmiar wodnego roztworu jodku potasu. Zaszła reakcja chemiczna zilustrowana równaniem:
2Cu2+ + 4l → 2CuI + I2 
Ilość wydzielonego jodu oznaczono metodą miareczkowania roztworem tiosiarczanu(VI) sodu (Na2S2O3). Przebiegła reakcja opisana równaniem:
I2 + 2S2O32– → 2l + S4O62–  
Zużyto 17,80 cm3 wodnego roztworu tiosiarczanu(VI) sodu o stężeniu 0,1175 mol ∙ dm–3.

Oblicz, jaki procent masy badanego stopu stanowi miedź. Rozstrzygnij, czy ten stop jest brązem czy mosiądzem.

Rozstrzygnięcie: .........................


Rozwiązanie tylko dla zalogowanych


ID: 2676

2025 VI (f.2023) Zadanie 17.
W akumulatorze kadmowo-niklowym elektrodą dodatnią jest tlenek wodorotlenek niklu(III) owzorze NiO(OH), elektrodą ujemną jest metaliczny kadm, a elektrolitem – roztwór KOH. Produktami rozładowania tego akumulatora są wodorotlenki niklu(II) i kadmu(II). W tabeliprzedstawiono potencjały standardowe wybranych reakcji redukcji z udziałem kadmu i niklu oraz ich związków.

Równanie reakcji redukcji Potencjał standardowy E°,V
Cd2+ + 2e ⇄ Cd ‒0,40
Cd(OH)2 + 2e ⇄ Cd + 2OH  ‒0,81
Ni2+ + 2e ⇄ Ni ‒0,26
NiO(OH) + H2O + e ⇄ Ni(OH)2 + OH  +0,52
Ni(OH)2 + 2e ⇄ Ni + 2OH  –0,72

Na podstawie: Handbook of Chemistry and Physics 97th, CRC Press 2017.

Zadanie 17.1. (0–1)
Napisz w formie cząsteczkowej równanie reakcji zachodzącej podczas pracy – rozładowywania – akumulatora kadmowo-niklowego.

..................................

Zadanie 17.2. (0–1)
Wybierz z tabeli odpowiednie wartości potencjałów standardowych i oblicz siłę elektromotoryczną SEM tego akumulatora.

................................


Rozwiązanie tylko dla zalogowanych


ID: 2677

2025 VI (f.2023) / Zadanie 18. (0–2)
Etan i propan w odpowiednich warunkach spalają się w tlenie zgodnie z równaniami reakcji:
2C2H6 + 7O2 → 4CO2 + 6H2O
C3H8 + 5O2 → 3CO2 + 4H2O

Oblicz, w jakim stosunku molowym zmieszano etan i propan, jeśli do całkowitego spalenia 8dm3 tej mieszaniny zużyto 31dm3 tlenu. Objętości mieszaniny węglowodorów i tlenu odnoszą się do identycznych warunków ciśnienia i temperatury.


Rozwiązanie tylko dla zalogowanych


ID: 2681

2025 VI (f.2023) Zadanie 19.
Dehydratacja alkoholi prowadzona w podwyższonej temperaturze i w obecności stężonego kwasu siarkowego(VI) pozwala otrzymać alkeny. Ta reakcja przebiega w trzech etapach. W pierwszym etapie cząsteczka alkoholu ulega protonowaniu. Następnie zachodzą powolna dysocjacja protonowanej formy alkoholu z utworzeniem karbokationu (etap drugi) oraz szybkie odszczepienie protonu od sąsiedniego atomu węgla – o wyższej rzędowości – z utworzeniem alkenu (etap trzeci). Opisany proces przedstawiono na schemacie:

Wiązanie podwójne w cząsteczce alkenu – głównego produktu dehydratacji – często znajduje się w innym miejscu, niż wynikałoby to z położenia grupy –OH w substracie. Dzieje się tak dlatego, że powstający karbokation ulega przegrupowaniu. Dochodzi wtedy do przeniesienia atomu wodoru lub grupy alkilowej od sąsiedniego atomu węgla, czemu towarzyszy przemieszczenie się ładunku dodatniego. Przegrupowanie zachodzi zawsze wtedy, gdy może powstać trwalszy karbokation, czyli taki, w którym ładunek dodatni znajduje się na atomie węgla o możliwie najwyższej rzędowości.
Na podstawie: R.T. Morrison, R.N. Boyd, Chemia organiczna, Warszawa 2012.

Zadanie 19.1. (0–1)
Pierwszy etap dehydratacji alkoholu w obecności stężonego kwasu siarkowego(VI) można opisać równaniem:
ROH + H2SO4 ⇄ R(OH2)+ + HSO4  

Uzupełnij zdania. Zaznacz jedną odpowiedź spośród podanych w każdym nawiasie.
Jon HSO4 jest (mocniejszą / słabszą) zasadą Brønsteda niż cząsteczka ROH. Cząsteczka H2SO4 jest (mocniejszym / słabszym) kwasem Brønsteda niż jon R(OH2)+.

Zadanie 19.2. (0–1)
Napisz wzór strukturalny karbokationu, który powstaje w drugim etapie dehydratacji propan-2-olu. We wzorze zaznacz ładunek dodatni przy odpowiednim atomie.

.................................

Zadanie 19.3. (0–1)
Przeprowadzono reakcję dehydratacji butan-1-olu.
Napisz wzór półstrukturalny (grupowy) produktu głównego dehydratacji butan-1-olu oraz jego nazwę systematyczną. Uwzględnij możliwość przegrupowania karbokationu.
Wzór produktu głównego dehydratacji butan-1-olu
...........................................
Nazwa systematyczna
..........................................


Rozwiązanie tylko dla zalogowanych


ID: 2707

2025 VI (f.2023) Zadanie 20.
W celu otrzymania bromoalkanu o wzorze sumarycznym C5H11Br przeprowadzono reakcję alkoholu alifatycznego z halogenkiem fosforu(III). Reakcja przebiega zgodnie ze schematem, w którym R to grupa alkilowa, a X – atom halogenu:
R–OH + PX3 → 3R–X + H3PO3  
W cząsteczkach otrzymanej bromopochodnej występują:
• drugorzędowy asymetryczny atom węgla
• trzeciorzędowy atom węgla.
Na podstawie: K.H. Lautenschläger, W. Schröter, A. Wanninger, Nowoczesne kompendium chemii, Warszawa 2007.

Zadanie 20.1. (0–1)
Uzupełnij poniższy schemat tak, aby przedstawiał budowę obu enancjomerów opisanej bromopochodnej.


Zadanie 20.2. (0–1)
Związek Q to izomer opisanej powyżej bromopochodnej. W cząsteczce tego izomeru znajduje się jeden czwartorzędowy atom węgla. Związek Q poddano reakcji hydrolizy zasadowej.
Napisz wzór półstrukturalny (grupowy) organicznego produktu reakcji hydrolizy zasadowej związku Q.

................................


Rozwiązanie tylko dla zalogowanych


ID: 2710

2025 VI (f.2023) Zadanie 21. (0–2)
Zastąpienie w cząsteczkach związków organicznych atomu tlenu atomem siarki powoduje znaczące zmiany we właściwościach fizycznych i chemicznych tych substancji. Poniżej przedstawiono wzory dwóch takich związków:
1. CH3CH2OH
2. CH3CH2SH
Związki 1. i 2. – mimo podobnej budowy ich cząsteczek – znacznie różnią się wartościami temperatury wrzenia.

a) Uzupełnij tabelę. Przyporządkuj wartości temperatury wrzenia (pod ciśnieniem 1000hPa) 35oC i 78oC do związków 1. i 2.

Związek Temperatura wrzenia, °C
1.  
2.  

b) Wyjaśnij, dlaczego te związki (etanol i etanotiol) znacznie różnią się wartościami temperatury wrzenia. Odnieś się do konsekwencji różnicy w budowie cząsteczek obu związków.

Wyjaśnienie: ..................


Rozwiązanie tylko dla zalogowanych


ID: 2711

2025 VI (f.2023) Zadanie 22. (0–1)
Tiol o wzorze (CH3)2CH–SH można otrzymać z alkilowej bromopochodnej i wodorosiarczku sodu.

Napisz w formie jonowej skróconej równanie opisanej reakcji. Zastosuj wzory półstrukturalne (grupowe) związków organicznych.
...........................


Rozwiązanie tylko dla zalogowanych


ID: 2714

2025 VI (f.2023) Zadanie 23.
Poniżej przedstawiono schemat ciągu przemian chemicznych (reakcje 1.–3.), w wyniku których z etylobenzenu otrzymano keton (związek B).
 
Zadanie 23.1. (0–1)
Uzupełnij tabelę. Określ typ (addycja, eliminacja, substytucja) oraz mechanizm (elektrofilowy, nukleofilowy, rodnikowy) reakcji 1. i 2.

  Reakcja 1. Reakcja 2.
Typ reakcji  
Mechanizm reakcji    

Zadanie 23.2. (0–2)
Napisz w formie jonowej z uwzględnieniem liczby oddawanych lub pobieranych elektronów (zapis jonowo-elektronowy) równania procesów redukcji i utleniania zachodzących podczas reakcji 3. Zastosuj wzory półstrukturalne (grupowe) związków organicznych.

Równanie procesu redukcji:
.....................
Równanie procesu utleniania:
.....................
 


Rozwiązanie tylko dla zalogowanych


ID: 2715

2025 VI (f.2023) Informacja do zadań 24.–25.
Detergenty to związki, których cząsteczki są zbudowane z części hydrofilowej oraz z części hydrofobowej. Obecnie powszechnie stosowanymi detergentami są alkilobenzenosulfoniany. Przykładem takiego detergentu jest alkilobenzenosulfonian sodu, który otrzymuje się w trzech etapach – co zilustrowano na schemacie:

RCH=CHRꞌ to alken o 10–14 atomach węgla w cząsteczce i o nierozgałęzionym łańcuchu, a R i Rꞌ są grupami alkilowymi.
Na podstawie: H. Hart i in., Chemia organiczna, Warszawa 2008.

Zadanie 24. (0–1)
Oceń prawdziwość zdań. Zaznacz P, jeśli zdanie jest prawdziwe, albo F – jeśli jest fałszywe.

1. W zaznaczonym na fioletowo fragmencie cząsteczki produktu reakcji zachodzącej w etapie 1. występują wiązania ? i ?. P F
2. Przemiana zachodząca w etapie 2. jest reakcją substytucji. P F

Zadanie 25. (0–1)
Zaznacz w podanym poniżej wzorze detergentu fragment hydrofobowy.


Rozwiązanie tylko dla zalogowanych


ID: 2718

2025 VI (f.2023)  Zadanie 26. (0–4)
Kwas szczawiowy jest najprostszym kwasem dikarboksylowym. Na rysunku przedstawiono model cząsteczki tego kwasu. Kwas szczawiowy jest substancją stałą, dobrze rozpuszczalną w wodzie. W wodnym roztworze dysocjuje dwustopniowo.

Rozpuszczoną w niewielkiej ilości wody odważkę bezwodnego kwasu szczawiowego o masie m umieszczono w kolbie miarowej, którą dopełniono wodą destylowaną do objętości 100,0 cm3.
Pobrano pipetą 20,0 cm3 otrzymanego roztworu, przeniesiono go do kolby stożkowej, w której znajdowała się elektroda pehametru, i miareczkowano roztworem NaOH o stężeniu 0,10 mol ∙ dm–3. Eksperyment prowadzono w temperaturze 25 °C. Uzyskane wyniki przedstawiono w formie wykresu zależności mierzonego pH od objętości dodawanego roztworu NaOH.

Na podstawie analizy wykresu oblicz stężenie kwasu szczawiowego w kolbie stożkowej oraz masę m odważki bezwodnego kwasu szczawiowego użytego w opisanym doświadczeniu. Następnie wyjaśnij, dlaczego po dodaniu 40,0 cm3 NaOH (aq) pH powstałej mieszaniny jest wyższe od 7. W wyjaśnieniu uwzględnij odpowiednie obliczenia. W obliczeniach zastosuj uproszczone wyrażenie wiążące stałą dysocjacji ze stężeniem jonów H+.


Rozwiązanie tylko dla zalogowanych


ID: 2720

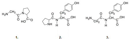
2025 VI (f.2023) Zadanie 27.
Aminokwasy, które w cząsteczkach zawierają pierwszorzędową grupę aminową, ulegają reakcji z kwasem azotowym(III). Tę przemianę ilustruje schemat:

Na podstawie: L. Kłyszejko-Stefanowicz, Ćwiczenia rachunkowe z biochemii, Warszawa 2011.
Aminokwasy zawierające w cząsteczkach pierścień aromatyczny reagują z kwasem azotowym(V). Przebieg reakcji tyrozyny z kwasem azotowym(V) przedstawia równanie:

Na podstawie: A. Polanowski, Laboratorium z biochemii, Wrocław 2011.

Zadanie 27.1. (0–1)
Napisz równanie reakcji waliny z kwasem azotowym(III). Zastosuj wzory półstrukturalne (grupowe) związków organicznych.

...............................

Zadanie 27.2. (0–1)
Pewien aminokwas poddano działaniu kwasu azotowego(III). Produktem organicznym tej przemiany jest kwas 2-hydroksy-3-fenylopropanowy.

Napisz wzór półstrukturalny (grupowy) aminokwasu, który poddano reakcji z kwasem azotowym(III).

.............................


Rozwiązanie tylko dla zalogowanych


ID: 2729

2025 VI (f.2023) Zadanie 27.
Aminokwasy, które w cząsteczkach zawierają pierwszorzędową grupę aminową, ulegają reakcji z kwasem azotowym(III). Tę przemianę ilustruje schemat:

Na podstawie: L. Kłyszejko-Stefanowicz, Ćwiczenia rachunkowe z biochemii, Warszawa 2011.
Aminokwasy zawierające w cząsteczkach pierścień aromatyczny reagują z kwasem azotowym(V). Przebieg reakcji tyrozyny z kwasem azotowym(V) przedstawia równanie:

Na podstawie: A. Polanowski, Laboratorium z biochemii, Wrocław 2011.

Zadanie 27.3. (0–2)
Przeprowadzono doświadczenie z udziałem trzech dipeptydów 1., 2. i 3. o wzorach:

Te dipeptydy umieszczono oddzielnie – w przypadkowej kolejności – w probówkach oznaczonych numerami I, II i III. Przeprowadzono doświadczenie, w którym każdy dipeptyd poddano dwóm reakcjom: z kwasem HNO2 oraz z kwasem HNO3. Wyniki doświadczenia przedstawiono w poniższej tabeli.

Wzór kwasu użytego do identyfikacji Zmiany zaobserwowane w probówkach
I II III
HNO2 pojawiły się pęcherzyki bezbarwnego gazu pojawiły się pęcherzyki bezbarwnego gazu nie zaobserwowano zmian
HNO3 nie zaobserwowano zmian zawartość probówki zabarwiła się na żółto zawartość probówki zabarwiła się na żółto

Na podstawie wyników doświadczenia zidentyfikuj zawartość probówek. Uzupełnij zdania. Zaznacz jedną odpowiedź spośród podanych w każdym nawiasie. Następnie napisz nazwę reakcji, której przebieg spowodował powstanie związków o żółtej barwie.

W probówce I znajdował się (dipeptyd 1. / dipeptyd 2. / dipeptyd 3.).
W probówce II znajdował się (dipeptyd 1. / dipeptyd 2. / dipeptyd 3.).
Nazwa reakcji: .............


Rozwiązanie tylko dla zalogowanych


ID: 2730

2025 VI (f.2023) Zadanie 28.
Forma, w jakiej aminokwasy występują w roztworach wodnych, zależy od pH roztworu. W środowisku o niskim pH lizyna występuje w formie dwudodatniego kationu, w którym są
obecne trzy grupy o charakterze kwasowym. Stałe dysocjacji kwasowej tych grup są różne – ich wartości umieszczono na schemacie:

Wraz ze wzrostem pH grupy o charakterze kwasowym kolejno tracą protony i w środowisku silnie zasadowym lizyna występuje w formie anionu.
W podanym wzorze kationu wyróżniono dwa atomy węgla – oznaczono je literami x i y

Zadanie 28.1. (0–2)
Do roztworu zawierającego kationy lizyny o wzorze podanym w informacji wstępnej stopniowo wprowadzano wodny roztwór wodorotlenku sodu.

Uzupełnij poniższy schemat. Wpisz w odpowiednie miejsca wzory grup w powstających – wraz ze wzrostem pH – jonach lizyny oznaczonych literami A i B.

Zadanie 28.2. (0–1)
Uzupełnij zdanie. Zaznacz jedną odpowiedź spośród podanych w każdym nawiasie.

W anionie lizyny, który występuje w środowisku silnie zasadowym, grupą o najsilniejszym charakterze zasadowym jest grupa o wzorze (–COO / –NH2), związana z atomem węgla
oznaczonym literą (x / y).


Rozwiązanie tylko dla zalogowanych


ID: 2731

2025 VI (f.2023) Zadanie 29.
Erytrytol jest naturalnym związkiem organicznym stosowanym jako substancja słodząca (E968). Wzór erytrytolu w projekcji Fischera podano poniżej.

Utlenienie grupy –OH przy pierwszym atomie węgla w cząsteczce erytrytolu prowadzi do powstania cząsteczki monosacharydu o nazwie D-erytroza.

Zadanie 29.1. (0–1)
Rozstrzygnij, czy cząsteczka erytrytolu jest chiralna. Odpowiedź uzasadnij.

Rozstrzygnięcie: ...............................
Uzasadnienie: ................................... 

Zadanie 29.2. (0–1)
Napisz wzór – w projekcji Fischera – formy łańcuchowej D-erytrozy, czyli produktu utlenienia grupy –OH przy pierwszym atomie węgla w cząsteczce erytrytolu.


Rozwiązanie tylko dla zalogowanych


Powrót do spisu arkuszy